《中共中央 国务院关于深化养老服务改革发展的意见》明确指出,“扩大社区养老服务有效供给,依托社区为居家养老提供有力支持”“探索开展居家养老安全风险预警和防范服务”,这意味着要强化居家养老支撑,扩大供给并着力防范居家养老安全风险。居家养老服务供给情况直接关系到老年群体生活质量与社会福祉的整体提升,也是推动“银发经济”有序发展的重要基础。1986年,德国社会学家乌尔里希·贝克在其著作《风险社会:朝向一种新的现代性》中首次提出“风险社会”这一概念。此后,吉登斯、鲁曼、卡斯帕森夫妇等众多学者积极参与该理论探讨,他们从不同研究视角出发,运用多样化研究方法,对“风险社会”概念进行深入剖析、补充和拓展,使风险社会理论体系在持续的思想碰撞与学术交流中逐步构建发展起来。在风险社会理论视角下,现代性风险在老龄化社会不断积聚,导致居家养老服务供给困境凸显。传统养老服务模式秉持“规避风险”的单一逻辑,难以有效应对风险社会中复杂多变、跨主体关联的风险网络,而风险治理基于风险社会理论,主张通过制度化的“风险分配”明确各主体责任,借助“协同适应”促进多方合作,进而重构服务供给体系,实现风险有效管控和服务优质供给。风险治理理念的引入,不仅是对传统养老服务供给模式的优化补充,能显著增强普惠性服务供给的稳定性与可持续性,更是推动多层次养老服务体系向精细化、专业化转型的关键驱动力。
随着居家养老服务的重要性不断提升,居家养老也逐渐成为国内外研究的重点领域。国外的研究主要集中在居家老人医疗保健服务、非正式护理人员作用、居家养老心理支持、远程家庭护理等。国内研究内容主要集中于居家养老服务模式、居家养老责任定位、居家养老服务需求、政府购买居家养老服务、居家养老服务监管等方面。总体来看,学术界从多维度对居家养老服务展开了深入研究,但从风险管理视角切入的居家养老服务研究较少。已有研究认为应通过内部风险控制、内外资源整合、纠纷最小化、利益相关者协同治理等机制的建设,加强养老机构事故风险防控能力。在风险分担视角下,将影响社区养老服务PPP项目未来收益的风险因素分为确定性风险因素和不确定性风险因素;在生命周期视角下,需要从生命周期框架和OLG模型研究研究应对养老风险的稳健的投资一消费决策;在影响因素视角下,服务对象因素、制度环境因素、主体能力因素、政社关系因素是政府购买居家养老服务风险的显著影响因素;在供应链主体视角下,流动性风险、供给风险、管理风险、信任风险、政策风险构成养老服务供应链的风险来源;在服务法律视角下,存在着服务提供主体专业资质、各主体间协议、老龄数据保管等法律风险;在风险规避视角下,在建立居家养老环境风险评估指标体系基础上,为开展老年人居家环境风险评估提供测评工具,建立有效风险分配和风险共担机制。这些研究为居家养老服务的风险管理与实践创新提供了多维度的理论支撑与实践启示。
基于风险社会理论的研究虽有开展,但尚未形成系统完善的理论体系。当前研究多聚焦风险类型识别,缺乏对风险管理影响服务供给结构、机制及效能的深入理论剖析,尚未构建完整的理论逻辑框架,难以全面解释风险管理在居家养老服务中的作用机制与内在规律。本研究认为,风险治理不仅通过制度合法性机制优化服务结构,更通过组织学习与适应性调整提升治理效能,进而解答“如何通过风险管理实现服务供给韧性”这一核心命题。本研究通过扎根理论构建“结构—机制—效能”理论框架,深入揭示风险管理驱动居家养老服务供给的内在机理,为该领域理论发展提供新视角和理论支撑。通过分析风险管理下居家养老服务供给的结构优化,进一步揭示居家养老服务供给机制的构建路径及其效能提升重点,为居家养老服务的政策优化与实践创新提供理论依据和实践启示。
(一)研究方法
扎根理论是由格拉泽(B.Glaser)和施特劳斯(A.Strauss)于1967年提出的一种从资料中建立理论的研究方法,目的是“从经验资料中生成理论,而不只是描述和解释研究现象,或针对被研究者的叙事结构、话语特征或生活史进行分析”。扎根理论研究是一个动态的研究过程,包括产生研究问题、数据收集、数据处理和理论建构4个阶段。扎根理论通过分析数据探究潜在因素及其关联,阐释现象的成因与机制,其优势在于以数据为基础构建理论,适合新兴领域研究,通过分析动态关联来提升结论的现实效度。在居家养老服务供给研究中,风险管理涉及诸多复杂因素,扎根理论的数据驱动特性有助于从大量案例资料里挖掘潜在风险因素、服务供给优化策略及其相互关系,构建符合实际情况的理论框架,弥补传统研究方法在处理复杂社会现象时理论构建能力不足的问题。基于这一特点,本研究采用扎根理论,在访谈案例材料的基础上对范畴内容进行编码和分析,经过系统化的数据分析,在数据与概念、概念与范畴之间进行反复比较,尝试构建风险管理驱动居家养老服务供给的逻辑分析框架。
(二)案例选取
本研究以社会力量的居家养老服务供给为研究对象,原因在于社会力量在居家养老服务供给主体中处于核心地位,其不仅是政策执行的关键节点,还连接政府、居委会及居民家庭等多方利益相关者,其运作模式及服务效能直接关系到老年人生活福祉。通过对这些机构服务供给的深入调研,可揭示风险管理驱动如何优化服务供给结构、提升资源配置效率,《国务院办公厅关于推进养老服务发展的意见》也提出充分调动社会力量参与普惠养老服务发展。本文选择北京市29家机构作为案例来源,原因如下:一是案例主体多元化,涵盖有限责任公司、民办非企业单位等多元类型,契合福利多元主义下社会化服务供给的复杂性;二是服务领域全面性,覆盖生活照料、康复护理等诸多领域;三是运营时间代表性,选择运营时间长、服务项目多的机构作为案例;四是风险管理成熟性,选择具有风险管理系统及标准化流程的机构。
表1 案例信息

注:受篇幅所限,本部分仅列出部分案例。
(三)编码流程
基于扎根理论的研究方法,本文按照开放式编码、主轴编码和选择式编码的三阶段流程,对案例材料进行系统性分析,并逐步构建理论框架。
1.开放式编码
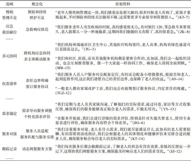
开放式编码需逐句剖析原始数据,拆解出独立概念并赋予初步标签或代码,研究者需在此过程中摒弃预设假设,从数据中提取关键信息并识别与研究主题相关的核心概念。本研究从29份访谈案例资料中随机选取21份开展开放式编码,经多次反复比较分析,持续审视调整既有范畴,并通过讨论、反思与交叉验证,最终得到若干初始概念和范畴,剩余8份访谈案例资料留作理论饱和度检验。具体编码结果如表2所示。
表2 开放式编码示例

注:每段话后的括号数字(×-×)指示该内容来源于第×个案例的第×个语句;因篇幅限制,仅展示部分原始资料及初始概念。
2.主轴编码与选择性编码
主轴编码扩展了初始编码,目标是对在初始编码过程中“分裂”或“破碎”的资料有策略地进行重组,通过发现类别之间的逻辑关系,构建一个更系统化、结构化的理论模型,以揭示数据的模式、趋势和关联的一种方法。根据上述路径,通过确定核心类别和建立类别关系,最终形成了12个主范畴(见表3)。
表3 主轴编码

选择性编码是将注意力集中在核心范畴上,深入研究和理解这些关键概念,提取重要信息,借助认知地图生成准确而有针对性的结论。通过对各个范畴的反复比较与分析,本文最终确定了四个核心范畴,分别是风险情境、结构优化、机制创新和效能提升。
3.分析框架
根据表3,居家养老服务供给的风险情境包括健康隐患、安全漏洞和法律纠纷,三种风险对居家养老服务供给的结构功能和机制构建发生影响,在影响发生后,由于风险管理的介入,通过对已有风险的识别、控制及监测,不同程度地影响着居家养老服务的供给结构,具体表现在结构优化上的多元协同和权责清单,在机制创新上的需求响应、嵌入治理、适配监管及能力支撑方面,在效能提升上主要体现在抑制隐患、动态调整、改进效果方面,具体如图1所示。

图1 风险社会理论下居家养老服务供给的分析框架
本文通过对剩余的8个案例资料进行编码和分析,并未发现新的概念或范畴,范畴间的关系也未发生新的变化,因此可以认为本逻辑框架通过了理论饱和度检验。
居家养老服务供给的结构主要是主体关系和权责形式,基于扎根理论分析的结果显示,在风险管理赋能之后,由于引入了更为科学化的风险管理流程(包括风险识别、响应与评估方法),居家养老服务供给的结构功能也得以显著优化。
(一)多元协同,网络聚合
从制度多元主义角度看,多元协同本质上是政府的科层逻辑、市场的效率逻辑与社会的公益逻辑这三种制度逻辑的动态调和过程,关键在于通过风险分配机制重构主体间的权责关系。这种协同既体现在政府、机构和社区之间的权责联动,也包含家庭、邻里及志愿者凭借地缘或血缘关系形成的社会资本网络支持。当风险管理发挥作用后,协同性服务供给秩序进一步深化为更加紧密高效的网络聚合模式。
居家养老服务的复杂性以及对适度普惠养老服务的追求,决定了其需求具有多维度、多层次的特征,涉及健康护理、生活照料、精神文化服务等多元需求。面对复杂的诉求,单一主体难以全面覆盖,因此在福利多元主义理念下,需要遵循多方协同参与原则,依托服务资源聚合平台形成社会化服务供给网络,构建嵌入式养老模式。而信息的畅通无阻和资源整合的有效性,关系到服务响应速度和服务质量的提升。这种协同效应不仅提高了整体效率,还通过风险分担增强了应对突发情况的能力,提升了服务韧性。以ZI中心为例,其与社区卫生服务中心的医疗养老协同,不仅是资源整合的技术性操作,更是通过合法性机制重构权责边界:政府以购买服务的方式赋予机构合法性,机构通过标准化流程比如绿色通道协议回应制度压力,家庭则通过风险让渡换取服务保障。这种协同模式突破了传统科层制的命令控制路径,形成网络化治理下的风险共担秩序(ZI-4)。
(二)权责明晰,边界生成
权责清单本质上是通过风险前置管理来构建服务供给的合规性。从风险社会理论来看,居家养老服务面临的复杂性风险,根源在于主体间权责关系存在制度性模糊。引入前瞻性风险管理后,每项职权设定都充分考量了居家养老服务的潜在风险,比如通过问题清单识别服务盲区,这样既保证了权力配置的合理性,也减少了因权责不清导致的利益博弈和资源浪费。
依据风险社会理论,风险的复杂性和不确定性需要对风险进行精准的分级分类管理。在此基础上实现责任边界的制度化重构,能够清晰界定多元风险承担主体的边界责任,促使各方职责明确并走向法定化。这不仅为构建合规的服务体系奠定基础,有效避免委托代理困境,还借助风险预警系统提升服务流程的透明度和可追溯性,大幅降低因沟通不畅、责任不明引发的公共风险,从根本上优化居家养老服务的供给结构。以MY中心为例,针对失独、老残和高龄孤寡等特殊家庭提供社工师、医师和律师组成的“三师”服务:社工师通过前测问卷前期评估需求,与近亲属或居委会协商确定意定监护人;律师协助老人制定法律文书和全生命周期协议,明确意定监护人的责任与权益;医师负责健康管理并提供必要医疗服务,以此明确各方责任,避免服务中因法律责任交织产生纠纷(MY-11)。TG公司运营的养老驿站主要提供咨询和顾问式服务,包括上门访谈、电话寻访、推荐专业机构,自身不直接提供助餐、助浴、助洁等专业化服务,而是通过与第三方合作确保服务质量和专业性,以此推动驿站服务边界的法定化(TG-5)。
从案例分析可以发现,风险社会理论下居家养老服务供给的机制主要是需求响应、嵌入治理、适配监管和能力支撑四个方面。
(一)需求响应:风险导向的精准供给
在传统居家养老服务供给里,老年人需求复杂,服务机构很难准确识别个体需求,服务供给和实际需求之间存在信息不对称,又缺少有效的风险预测工具和服务调整机制,导致无法及时应对需求变化。引入风险社会的风险管理思路后,居家养老服务对需求的响应能力明显提高,服务体系的抗风险能力也增强了。
1.需求锚定
该机制需要对老年人需求进行全面系统的分析,随着需求锚定工作的深入,通过专业社会组织参与并构建委托代理关系,不仅提升了需求评估的科学性,还为风险管理提供了可靠的数据支持。这种从风险角度考量形成的“需求画像”,有助于降低服务资源空置率,减少信息不对称带来的不确定性。而构建居家养老服务体系,依靠社会组织开展评估,正是锚定需求的实现方式。政府借助服务对象分层分级管理体系开展全面调查评估,通过焦点小组收集多方面反馈来提高服务质量。比如CKG公司对老人的失能失智等级、残疾等级和服务需求进行评估,通过信息平台上传数据,政府根据老年人及其家庭的实际需求制定政策、确定服务包,构建就近精准的养老服务体系,缓解了老年照护成本过高的问题。服务供给主体通过持续学习,把风险信息转化为知识资本,进而优化资源配置策略,如设计差异化服务包(CKG-11);ZZ公司秉持老年人最佳利益原则,通过差异化设计服务内容匹配多层次养老需求,引入国际专业评估量表对服务对象进行需求评估(ZZ-15)等。
2.服务对接
服务对接机制依据需求与资源适配的理论,借助数据驱动的适老化设计和历史知识库的智能匹配,实现服务供给的精准化和个性化,从而化解因供需信息不对称引发的结构性风险,让养老机构能够提前预估可能出现的问题,减少因服务不达标产生的运营风险,在养老机构与老年人之间搭建信任的桥梁。例如IS协会与当地社区卫生服务中心、医院联动,通过医养结合促进居家养老服务资源的供需对接,解决居家养老供需信息不对称的问题,推动居家养老资源的优化分配和社会治理重心的下移(IS-11);CKG公司在适老化体验中心的支持下,根据社区老年人失能、残疾等分类情况,特别是针对有认知功能障碍且容易走失的老年群体,借助技术手段实现信息交互,提供精准服务(CKG-9)等。
(二)嵌入治理:制度与流程深度融合
嵌入治理作为一项基础性制度安排,旨在保障服务质量与控制风险,它通过明确服务内容、质量、流程等具体标准,为服务供给提供清晰的操作框架和行为准则,同时制定服务人员资质、服务组织管理制度、服务设施配置等规范要求,形成标准化的适老服务供给模式。
1.制度嵌入
这一理念强调运用风险社会的制度应对逻辑,通过建立制度、法规和标准来引导约束养老机构行为。《养老机构服务安全基本规范》(GB 38600-2019)是首个养老服务领域的强制性国家标准,明确了养老机构服务的安全红线,内容不仅涵盖法律政策层面的规定,还包括行业内部自我管理和外部监督体系的完善,以实现同质化护理管理。例如KT公司根据服务风险等级划分,对助浴服务的水温、时间等细节作出规定,避免坠床、跌倒等安全隐患发生(KT-8),并加强辅具安全维护;ZZ公司制定服务安全基本规范,开展防噎食、压疮和烫伤风险评估,结合高危物品风险管控规范餐食配送流程,对助餐服务中食物的温度、分量及配送时间作出规定,确保老人按时获得营养均衡的餐食(ZZ-9);BO公司借助信息化平台实现从接单派工到服务完成的全程跟踪管理,每个环节都清晰可查,会对老人进行100%回访确认满意度,一旦发现问题立即整改(BO-11)等。
2.激励嵌入
在积极老龄观指导下,将激励措施系统融入居家养老服务供给的各个环节,着重通过正面激励和支持措施引导养老机构行为,目的是抑制服务主体的逐利倾向,借助一系列资源整合、风险补偿和社会倡导等积极手段,激发养老服务市场的服务创新活力,鼓励提供低成本、市场化的养老服务,营造服务供给主体间的良性竞争环境。例如MM机构定期评选优秀养老护理员并给予物质奖励,以此激励员工积极工作,同时申请市区两级政府部门提供的建设补贴、运营补贴,用于改善居家养老的硬件设施条件(MM-12);TGZ中心针对生命末期用药难题提供专业支持,考虑到单纯物质奖励难以充分调动员工积极性,探索出一套精神关怀与物质奖励相结合的激励机制,设立“最暖心护理员”“最佳团队协作奖”等荣誉称号,制定员工个性化成长规划,安排心理咨询师定期为员工提供心理支持,并根据工作年限、职称评定、业绩贡献等因素调整薪资水平(TGZ-11)等。
(三)适配监管:全周期动态化管控
适配监管机制借助过程性监管的实时反馈和结果性监管的绩效评估,构建起从目标设定、执行实施到修正完善的动态闭环,推动服务供给从合规性管理向效能性治理的范式转变。根据案例中监管机制的相关编码情况,过程性监管指的是对居家养老活动进行实时或定期风险管控,通过流程绩效管理规范服务行为,确保服务按照既定标准和程序执行。例如BO公司利用风险管理软件实现服务流程可追溯管理,借助居家养老信息化系统记录服务定位、时长及干预实施过程的照片等信息,并建立应急联系人制度(BO-13)等。
结果性监管则聚焦于居家养老服务的实际成效,也就是服务是否达到预期目标,如提升服务对象生活质量、改善健康状况等,旨在验证前期投入资源的有效性。这需要建立明确的服务成果指标体系,基于效果评估模型开展服务效果分析。比如MD联盟提供居家养老服务时,政府每月安排专门人员按服务量的10%-20%进行电话抽查(MD-3);第三方机构通过实地考察、查阅服务记录和与服务对象沟通,评估ZZ公司的服务质量(ZZ-4);政府设定服务对象满意度、服务覆盖率、服务及时性等绩效考核指标,结合后测问卷对IZ公司的服务结果进行量化考核(IZ-6)等。
过程性监管作为基础层面,保障服务流程规范性和风险前置控制,结果性监管在此基础上发挥作用,通过评估最终服务成效和服务对象满意度对服务质量进行事后检验。两者共同构建动态反馈机制,前者持续优化服务流程以实现预期目标,后者验证目标是否达成,并将评估信息反馈给过程管理环节进行过失分析,从而形成全生命周期监管的服务质量改进闭环,体现了风险管理的动态适应性和系统性特征。
(四)能力支撑:组织韧性培育机制
能力支撑机制主要用于解决居家养老服务中资源分配不合理、服务响应速度慢以及风险防范能力不足的问题。部分机构通过健全风险管理制度和操作流程,提升对潜在风险的识别处理能力;另一些则借助技术创新与智能应用,实现服务模式创新和风险管理能力的提升。从案例呈现的支持手段和特点来看,主要可从两个方面展开分析。
1.组织韧性
组织韧性体现为优化工作组织架构,构建灵活高效且富有弹性的养老服务体系,并通过资源整合效应增强养老机构的风险应对能力。具体措施包括推行扁平化管理,引入项目制模式,针对慢性病管理、康复训练等生理机能退化明显的老年群体设立专门项目组,搭建一体化服务平台,实现资源的有效整合与配置。而管理提升主要针对队伍稳定性差、工作倦怠和情绪管理等问题,通过提供培训支持、队伍支持和关系支持,预判潜在风险点并提前采取防范措施。
风险管理驱动的核心理念是适应性管理,即通过风险识别、评估与控制保障服务供给稳定,帮助养老机构明确潜在风险因素及其对组织运营的影响,进而重新审视和调整现有组织结构,确保各部门之间的协调性。这既包括建立健全风险预警机制以防范潜在威胁,也涉及梳理革新现有管理流程,推动管理模式从事后处理向事前预防转变。KT公司明确内部管理机制,鼓励机构内部组织学习,推动服务流程可视化、标准化(KT-3);TG公司建立家属微信群并与医疗机构签约,实现与服务对象家属及医疗服务机构的联动,为服务对象提供药物管理(TG-6);TI公司推出职业发展培训、兴趣辅导和支持小组等支持计划,有效解决工作人员更替频繁、流动性高的问题(TI-7)等。由此可见,组织优化与管理提升的双重能力提升策略,不仅增强了内部结构的适应性与协同效率,还通过前瞻性的风险识别、评估及控制机制,有效降低人员组织管理风险,提升服务供给的稳健性。
2.技术赋能
从案例来看,物联网设备、远程健康监测系统等智慧养老技术能够实时监控老年人健康状况,并依据长期护理需求定制个性化服务方案。将风险管理理念融入技术创新过程中,重点关注技术与服务场景的适配性,比如“喘息式服务”中的临时性技术支援,可有效识别服务中断风险,减少技术应用与实际服务场景的脱节,保障系统稳定运行,进而增强数字赋能的稳健性。例如AD公司构建虚拟养老院模式,借助“互联网+护理服务”技术为老人提供生活照料、精神慰藉服务,同时注重防范技术系统安全风险(AD-8);KT公司结合“三段式”养老特点应用物联网技术,连接血压计、血糖仪等健康监测仪器并搭载行为分析与异常预警功能,及时掌握免疫机能低下老年群体的身体状况,有效缓解老年人及其家属的焦虑情绪(KT-11);YN公司引入线上服务平台,实现服务预约、进度跟踪及评价反馈的全流程管理,大幅提升了运营透明度(YN-10);BO公司利用大数据分析老人生活习惯,通过智慧康养多场景应用技术服务特殊老年群体,关注数字弱势群体以实现数字包容,并推广实用的家庭照顾技能,推进居家养老简约化治理(BO-9)等。
现代风险管理理念的引入,有效应对了服务供给中可能出现的各类不确定性,特别是数字鸿沟带来的挑战,从而提升组织韧性和适应性。这一机制通过系统性的架构调整与流程再造,旨在增强服务机构的内部效能,确保资源配置达到最优化,提高服务供给的精准度和响应速度。风险管理驱动借助先进技术实现风险识别与评估的智能化,进而构建从预警、响应到复盘的完整管理体系,显著提升服务供给的精准性。作为动态演进的服务体系,持续开展技术革新和服务模式创新,为完善内生型养老服务供给提供了有力的能力支撑。
在风险社会理论框架下,居家养老服务供给的效能提升主要体现在风险预控、过程调控、效果迭代的递进驱动模式上,通过安全风险的层级防控与服务流程的动态调适,实现服务供给系统的自我优化。从理论层面来讲,效能提升的实质是社会生态系统韧性的建构过程。
(一)风险预控:隐患治理前置化
一是强化意外伤害预防性技术应用。服务机构借助风险预警模型规范操作流程,有效降低了服务过程中可能出现的意外伤害和物品损坏风险。例如CKG公司为每位老人每月提供四次巡视加一次清洁服务时,采取两人同时上门并全程拍摄的方式防止意外发生,同时为员工购买第三者责任险(CKG-14)。二是加强服务人员安全保障制度设计。通过相关措施保障一线人员安全,减少因工作环境复杂引发的安全问题。如ZI中心针对少数民族特殊文化背景以及服务对象中可能存在的精神疾病患者,采取招聘少数民族服务人员、联系亲属陪伴和进行情绪识别等措施,强化居家安全防护(ZI-11);IS协会为避免服务人员遭受老人侵犯,安排在有其他家庭成员在场时提供服务,且护理员年龄多集中在40至50岁,有效降低了此类风险发生概率(IS-13)。三是推动需求评估标准化与科学化。通过对老年人身体状况和服务需求的科学评估,提前识别潜在风险因素。如ZK公司结合认知障碍症筛查,根据不同类型老年群体进行风险分层管理并提供相应服务,同时海淀区正逐步建立评估标准,以便更准确界定老人身份和服务需求(ZK-6)。
风险预控对应社会生态系统韧性中的“吸收能力”,例如双人上门服务等冗余设计能够缓冲突发风险,为系统应对风险提供缓冲空间。风险防范不仅是对可能威胁老人安全及服务质量的原生风险进行早期预警,更是在服务设计与提供过程中嵌入前瞻性的隐患排查治理措施,以应对次生风险,系统识别潜在的环境安全隐患、健康状况变化和社会心理问题等风险因素,从而有效避免安全事故发生,体现了养防融合的理念。
(二)过程调控:服务调适动态化
一是加强数字化追踪和可追溯管理。“相比传统台账管理的分散、机械和低效,数字化管理借助数据库的平台功能,能实现对服务对象全面、智能和高效的管理”,具体措施包括视频监控与智能定位、数据报告与数据分析等。如BO公司所有服务人员在上岗前后都要接受培训,服务过程中通过定位、时长记录、金额确认等方式实现信息化管理,客服还会对每位老人进行满意度回访,高度注重数据安全治理(BO-3)。
二是建立定期检查与随机抽查相结合的混合监督机制。定期检查有助于建立稳定的服务质量评估机制,及时发现并纠正潜在风险因素;不定期抽查则增加了监督检查的随机性和不可预见性,对服务供给者形成持续警示作用,防止松懈怠工。如MM中心要求服务人员每次上门打卡拍视频上传,同时政府会按季度对服务对象随机入户检查,以强调问责制(MM-5)。
三是形成公私合作机制与良性互动。面对重大突发公共卫生紧急事件时,网络成员能够迅速反应,在政府协调下根据应急预案展开联合行动,保障老年人生命财产安全。如MD联盟是由政府引导、多家长期护理机构和社会组织共同参与建立的合作平台,能够整合各方资源,优化居家养老服务供给,形成安全生产长效机制(MD-6)。
过程调控体现了社会生态系统韧性中的“适应能力”,即根据实时数据调整服务策略,使服务供给系统能够更好地适应不断变化的内外部环境。居家养老服务对象可能面临健康状况突然恶化、生活环境潜在风险增加及对紧急情况响应能力不足等问题,导致实时保障服务安全存在困难。通过根据风险指标建立系统性风险控制框架,实现对服务全过程的实时监测与动态调整,利用远程监控设备和健康检测仪器等智能技术收集数据,结合专业风险评估模型进行分析预警,保障老年人生活安全及服务质量,减少因人为错误导致的风险。
(三)效果迭代:反馈驱动精进化
在风险管理理念驱动下保障居家养老服务供给质量,需要深度剖析服务成效并有效运行反馈机制,这不仅能确保服务的安全性和可靠性,还能推动基于实证的数据驱动型决策优化,进而增强服务机构的风险应对能力。一是通过服务反馈评估风险管理成效,促进服务质量迭代升级,如BO公司通过100%客服回访老人收集服务反馈,开展用户满意度测量,利用信息分析服务过程中的不足,实施服务过失追责和风险补偿制度,强化过程监督(BO-2)。二是建立基于风险评估的学习型组织文化,鼓励经验知识沉淀,如SX机构每次项目结束后组织内部会议,讨论服务权益纠纷及风险解决方案,提升全体成员的专业素质和服务水平(SX-4)。
效果迭代对应社会生态系统韧性中的“转型能力”,推动组织从风险中学习,促使服务供给系统不断改进。在风险管理驱动居家养老服务供给的实践中,效能提升的策略与措施始终相互交织、递进发展:风险预控通过前置化隐患治理强化安全保障,过程调控借助数字化追踪与混合监管实现动态调适,效果迭代依托反馈机制驱动服务持续优化。这一过程不仅注重预先抑制潜在隐患和实时监控调整服务质量,还重视基于反馈的持续改进机制,确保居家养老服务在风险管理驱动下实现安全、高效且可持续的质量提升。
在代际空间逐渐区隔的背景下,风险管理在居家养老服务供给中的作用至关重要,这不仅关系到老年人的生活福祉,也影响着家庭初级卫生保健的质量。其重要性既体现在保障养老服务的安全可靠上,更在于通过预防、控制和改进机制提升养老服务的整体效能。风险管理借助系统化的安全风险分级管控措施,构建起闭环的居家养老风险管理体系,降低了意外伤害和财产损失的发生概率,推动服务质量向适老化方向发展,提升了居家养老服务供给的安全水平。
与传统风险管理简单直接的控制模式不同,本研究提出的“结构—机制—效能”框架,清晰展现了居家养老服务供给并非孤立静态的存在,而是各要素相互影响、动态变化的复杂系统,为风险社会理论与居家养老服务的结合提供了结构化的分析路径。研究进一步基于风险社会理论提出“制度—能力—韧性”整合模型,深入阐释了风险治理的作用链条:通过制度嵌入比如权责清单规范主体行为,促使各主体在制度框架内明确自身权利义务,有序参与居家养老服务供给;通过动态能力比如需求响应提升适应效率,使服务供给能够快速精准地应对老年人多样化、个性化的需求变化;通过系统韧性比如效果迭代保障持续改进,推动服务供给体系在不断变化的环境中实现自我优化与发展。这一模型深化了对风险治理在居家养老服务中作用机制的理解,丰富了风险社会理论在该领域的应用。
然而需要注意的是,鉴于居家养老服务具有多维复杂性,我国在实践中对新兴风险的预见防范能力仍有提升空间。当前存在风险识别碎片化、应对策略操作性不足以及管理体系非系统化等问题,这些问题直接导致服务供给中断、服务对象权益受损等不良后果。为有效解决这些困境,政府及养老机构应紧密围绕风险社会理论,积极探索更加完善的协同风险管理路径。从顶层设计协同化入手,强化各部门、各主体间的统筹协调,形成协同一致的政策导向与规划;推进技术应用适老化,充分利用现代科技手段提升风险监测、预警与应对能力;实现监管体系标准化,建立健全科学规范统一的监管标准与流程。通过这些措施,推动居家养老服务供给从单纯的风险规避逐步转向韧性构建,以更好地适应风险社会的发展需求,为老年人提供更加优质高效安全的居家养老服务。