基本养老服务是我国多层次养老服务体系的核心内容,对保障全体老年人尤其是失能、残疾、无人照料等困难老年人的基本生活需求,实现老有所养和老有所依具有重要意义。《中共中央关于进一步全面深化改革、推进中国式现代化的决定》中指出,要优化基本养老服务供给,改善对孤寡、残障失能等特殊困难老年人的服务。党的二十大报告提出,“实施积极应对人口老龄化国家战略,推动实现全体老年人享有基本养老服务”。2023年5月,国务院出台《关于推进基本养老服务体系建设的意见》,指出“推进基本养老服务体系建设是实施积极应对人口老龄化国家战略,实现基本公共服务均等化的重要任务”。政策视野下,基本养老服务政策本质上是公共服务均等化在养老服务领域的具体话语行动,是统筹养老服务资源分配的基础性制度安排,但其生成逻辑和行动路径研究尚缺位,需要从基本养老服务的政策逻辑和概念内涵入手,回溯政策生成的具体情景,明确政策演进的基本路径,在政策行动目标下厘清基本服务和普惠服务中的政府、市场、社会及家庭的责任,实现全体老年人公平可及享有基本养老服务的政策目标。
(一)多源流理论在政策研究领域的广泛应用
多源流理论由美国公共政策学家约翰·W·金登提出,对议程设置的内在机理有较强的解释力。政策议程是政策过程的初始阶段,核心在于政策问题如何进入决策者的政策视野。在人们向政府提出的成千上万个要求中,只有一小部分得到了决策者的密切关注,那些被决策者选中或决策者感到必须采取行动的要求便构成了政策议程。该理论认为,政策议程的设定是问题源流、政治源流和政策源流汇聚之后共同作用的结果。其中,问题源流包括各种有待解决的公共问题或焦点事件冲击;政策源流包含各种可能的政策建议和可供选择的政策方案;政治源流主要指公众情绪、意识形态、政府轮换以及政府的政治主张等。更为重要的是,金登将模糊性贯穿到源流分析中,通过对政策制定过程各个环节的深入剖析,揭示了模糊性在问题界定、政策制定和执行中的影响。多源流理论为我们理清政策议程中的问题、政策、主张以及它们之间的内在机理提供了系统的方法论指导,提供了理解政策生成与演进的一种新视角。
多源流理论在西方学界得到了广泛应用。如Zahariadis等人深化和拓展了多源流理论研究,认为多源流是对作为模糊性的政策过程的理解和认知,并从源流的独立性、制度的重要性和可检验的假设三个维度对多源流理论提出了质疑。进一步,Schlager也指出多源流理论无法具体化政策逻辑的制度动因。由此,多源流分析方法在预测公共政策方面的作用较小,而将政策制定过程看作是变动不居、缺乏规律性的。模糊性条件下的政策议程设置最终被一定的偶然因素所解释,在一定程度上掩盖了现象背后的理论逻辑,影响了政策行动的有效性。同一时期,我国学者也借鉴多源流理论分析社会政策的多方面议题,在住房政策、乡村振兴、养老保险、延迟退休政策、农村社会保障制度等话语中演绎理论与实践的有效结合。可以肯定的是,学界对多源流理论的研究多聚焦政策应用层面,即直接运用该理论框架分析具体政策的制定过程。但这些研究往往单向度地将多源流理论嵌入到政策情境中,忽略了制度因素对政策制定过程的影响。
(二)多源流理论嵌入养老政策分析的本土化框架探索
本文尝试以多源流理论视角分析我国基本养老服务政策生成的过程,对基本养老服务政策制定与演进过程中的多源流生成在制度层面上进行本土化阐释与回应,在强烈情境意识和本土化意识的引领下找回研究价值。首先,本土语境下,人口老龄化作为问题源流和政策源流的交汇点,使这两种源流保持了较强的相关性,从而使政治源流在基本养老服务政策制定的过程中发挥主导作用,尤其是公共财政框架下由我国政府治理结构的变革生成的从公共服务到基本公共服务的政策发展路径对基本养老服务领域产生了一种外生溢出效应,即在一个场域的政策成功会打开另一个场域的政策之窗。
其次,在政策源流上,政策动态演进中蕴含的政策发展规律为新时代基本养老服务政策制定提供了演进路径,这一规律也与政治源流中基本公共服务的外溢效应相关联,为不同源流间的互相影响提供了例证。正是这种相互影响才使得整个政策过程并不是完全弥漫在偶然性的烟雾之中,政策过程的预测性得以增强。
再次,在问题源流上,将制度这一因素作为基本养老服务政策制定的问题流,对于厘清概念及在行动中阐释政策内涵具有重要意义。当三流交汇,政策之窗开启,国家层面基本养老服务政策出台。基于此,本文试图将多源流理论植根于中国情景下,遵循政策生成—演进—行动的研究进路,将基本养老服务政策从制定到行动的要素进行重新组合,构建本文的分析框架(图1)。

图1 基于多源流视角下生成的分析框架
出于政策制定成本和政策连续性的考虑,政策行动者往往会将类似场域的政策制定逻辑进行迁移,从而实现治理的低成本和连贯性。在此逻辑下,基本养老服务可以看作是循“公共服务→基本公共服务→基本养老服务”之理路衍生而成的概念。
(一)从公共服务到基本公共服务的概念缩影
1.公共服务的内涵与体系发展
广义上的公共服务概念源于国家的社会管理职能。随着国家政治合法性基础的转向,现代意义上的公共服务已明显区别于传统的国家统治活动,一方面,公共服务在政府职能结构中获得明确定位,另一方面,其内涵的价值规范和内容范围也具备了现代性特质。
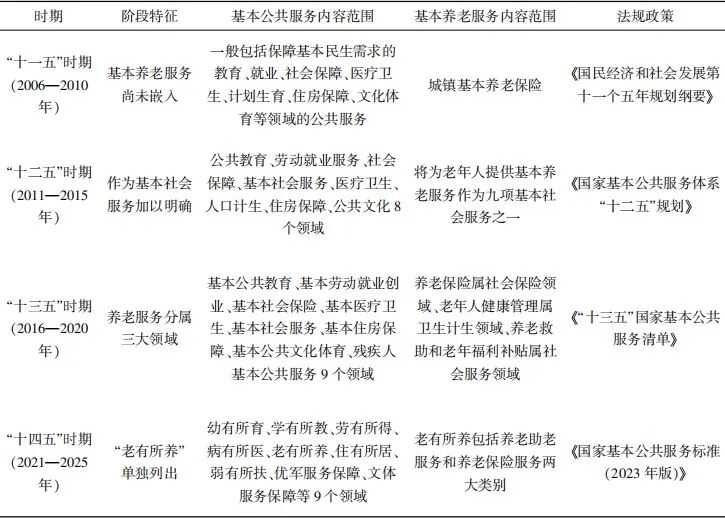
以改革开放、党的十六大、党的十八大为界,新中国成立以来我国公共服务发展可分为四个阶段(表1)。改革开放以前,公有制基础上的公共服务主要解决城市单位制和农村集体的福利供给,“均贫富”特征明显。改革开放以来,以经济建设为中心的发展战略使得地方政府社会建设和公共服务职能弱化,社会性公共服务发展滞后。进入21世纪,在科学发展观和以人为本的理念指导下,政府在政策视野中对民生发展、公共服务给予了更多关注,党的十六大首次将“公共服务”确定为政府的四项职能之一。党的十八大以来,以习近平同志为核心的党中央把逐步实现全体人民共同富裕摆在更加重要的位置上,并将“基本公共服务均等化总体实现”作为推进共同富裕的重要战略任务。中国实现了从经济政策到社会政策的历史性转变,步入了社会政策时代,并进一步从发展型社会政策努力迈向共同富裕型的社会政策阶段。
表1 新中国成立以来我国公共服务发展阶段

2.基本公共服务的独立政策话语地位与发展脉络
2002年以来,公共服务在国家话语体系中的重要性日益凸显。在充分认识到我国公共服务供给上的薄弱问题后,以政府“保基本”责任属性强化了从公共服务到基本公共服务政策逻辑的有效传导(表2)。基本公共服务这一话语在民生保障领域占据主导地位。2006年,财政部在“十一五”时期提出,让财政资金分配用于民生保障时有更加充分的依据。从“十一五”提出基本公共服务的概念,到“十二五”明确具体目标,到“十三五”建立国家清单,到“十四五”厘清主体边界并提出标准化发展,基本公共服务作为对公共服务的适度收敛,内含着基本公共服务人人可及和尽力而为量力而行的财政可负担两大特质。政治源流下,这一推动内含着以人民为中心的党的执政理念以及政府职能的有效转变。同时,人民对于养老、医疗、教育等基本公共服务日益增长的多样需求的问题源流和学界对于基本公共服务内涵范围日益丰富研究的政策源流共同形塑了政策推进的具体情景。
表2 我国基本公共服务的政策发展脉络


(二)从基本公共服务到基本养老服务的生成逻辑
基本养老服务最初以养老保险的经济保障形式内嵌于基本公共服务政策体系,随着公共服务体系的不断完善取得了“老有所养”的结构性地位,在内容上不断丰富,拓展为经济保障和服务保障并行的发展形式。由此,基本养老服务内源于基本公共服务政策的政治源流,逐步发展成为独立板块(表3)。探究“公共服务→基本公共服务→基本养老服务”的政策生成逻辑,回应了从政治源流上将基本养老服务作为公共服务场域的外溢效应,有助于明确基本养老服务作为基本公共服务的本质属性,从而在借鉴基本公共服务概念和范围的基础上形成了基本养老服务的政策框架,并在不断调试中促使政策转化成具体行动。
表3 基本公共服务视野下的基本养老服务生成逻辑

为回应“政策源流调试中是否遵循渐进演化规律”这一质疑,本文对基本养老服务政策制定的动态演进规律进行总结归纳。基本养老服务呈现出“通过党和政府的文件系统和持续性的政策加以展开”的特质,因此,对基本养老服务政策动态演进的过程梳理,体现了政治源流与政策源流的交融,对我们发现政策演进规律、凝聚共识并增强政策过程的预测性有重要意义。
(一)2009—2012年:内嵌于基本公共服务体系规划的区域性试点
2009年,国家发展改革委、民政部决定在全国实施基本养老服务体系试点方案。2010年,基本养老服务体系建设专家论证会上指出,基本养老服务反映的是老年人基本的、普遍的诉求,政府主导基本养老服务供给是基本公共服务范畴内的一项长期战略任务。2012年,《国家基本公共服务体系“十二五”规划》明确将基本养老服务作为重点任务,为符合条件的老年人及家庭提供基本养老服务补贴(表4)。但《规划》中基本养老服务内容只包含了基本养老服务补贴等经济保障,实际上掩盖了基本养老服务的服务属性,缩小了基本养老服务的政策内涵。
表4 “试点”阶段基本养老服务的政策演进

(二)2013—2023年:纳入国家顶层规划的体系化发展
2013年《关于加快发展养老服务业的若干意见》中提出要“着力保障特殊困难老年人的养老服务需求,确保人人享有基本养老服务”。此后,在国家关于老龄、民政等工作的政策文件中,发展基本养老服务已经成为民生顶层设计的重要组成部分。诸多文件对基本养老服务做了纲领性的规定,明确了人人享有基本养老服务的总体目标和建立基本养老服务清单制度的现实路径(表5)。有关基本养老服务的政策体系正在逐步建立健全,基本养老服务已被纳入国家顶层规划和战略部署,确保体系化进程得到长期有效推进。
表5 “体系化”发展阶段基本养老服务的政策演进


(三)2023年至今:聚焦于基本养老服务体系建设下的清单治理和重点突破
2023年5月,中共中央办公厅、国务院办公厅印发《关于推进基本养老服务体系建设的意见》(以下简称《意见》)并发布了《国家基本养老服务清单》,对基本养老服务的三大服务项目作了详细说明,独立的内容体系标志着我国基本养老服务进入了独立的发展轨道。截至2023年底,所有省份均已出台实施方案和基本养老服务清单,我国基本养老服务体系建设进入清单治理的关键发展阶段。2024年12月,《中共中央 国务院关于深化养老服务改革发展的意见》提出要强化以失能老年人照护为重点的基本养老服务,基本养老服务体系建设进一步呈现出重点突破、逐步推进的特征。这一过程始终受到三源流的综合影响,由此衍生出基本养老服务政策行动的特征与有效性路径。
“在高度复杂性和不确定性条件下,决策与政策之间不再是必然的联系,从属于政策制定的决策在量上较少,更多决策包含在行动过程中”。在多源流的共同作用下,国家出台了一系列有关基本养老服务供给的政策文件,但依然面临因理念不明确、概念不清晰、与公共服务衔接不足而导致的政策行动受阻困境,阻碍了政策从制定到行动的转化过程。“十五五”时期是我国老龄化程度从中度迈向重度的最后政策调整期,也是实现2035现代化目标前的关键五年。在开启“十五五”窗口期之际,明确基本养老服务的学理理念与实践范畴,是实现基本养老服务政策行动转向的重要前提。
(一)“十四五”期间关于基本养老服务概念与实践脱嵌的场景
《意见》指出基本养老服务是由国家直接提供或者通过一定方式支持相关主体向老年人提供的,旨在实现老有所养、老有所依必需的基础性、普惠性、兜底性服务,并借以清单方式划定了物质帮助、照护服务、关爱服务3大领域16个服务项目。但这种政策文本界定在实践领域尚存在如下问题:一是政策执行的泛化倾向。《国家基本养老服务清单》摘取了原来分属于保险、救助、福利等不同系统中与老年人有关的服务项目,地方在完成指令性目标的情况下,采取“对现有与养老相关制度政策做集成加总”的办法,导致基本养老服务政策针对性有待提高。调研发现,部分地区将养老保险、高龄津贴、残疾人两项补贴等相关服务纳入服务范畴的基本养老服务政策在实际执行中,表面数据完成度较高,但因缺乏精准的政策界定与针对性执行方案,导致真正有特殊养老需求的失能失智和高龄独居群体,难以享受到贴合其需求的专项基本养老服务;二是地方对服务供给的认知偏差。《“十四五”公共服务规划》在科学区分基本与非基本的前提下,将普惠性非基本公共服务纳入国家战略规划,明确非基本公共服务以更高层次需求、市场自发供给不足、大多数公民能够以可承受价格付费享有为特征,与此同时,将与公共服务衔接配合的生活服务作为公共服务体系的有效补充。由此,公共服务体系内部形成了阶梯式的内容结构。而《意见》并未对基础性、普惠性、兜底性三个基本养老服务特性作出逻辑上的澄清或层次上的建构,导致地方民政部门与发改部门在指导不同机构供给服务中,出现公共服务与养老服务重复供给或断裂供给的极端局面,政策行动效果大打折扣。调研发现,Q市某社区养老服务机构应政府相关部门要求,在基本养老服务供给中开展高端老年养生理疗、私人定制旅游等非基本服务项目,未建立清晰的合理的成本分担模式,导致机构为追求利润优先保障非基本服务,基本养老服务供给不足甚至断裂。
反观理论研究,有关基本养老服务的内涵界定尚未统一,导致悬浮在“政策原汤”周围的政策方案更加模糊,阻碍了政策行动。学界对基本养老服务的界定存在以下趋势:一是将基本养老服务等同于养老服务。如桂世勋认为广义的基本养老服务涵盖生活照料、健康服务、文化娱乐、宜居社区、金融服务、教育、旅游等多个方面。这种观点对基础性和兜底性的理解有偏,未考虑基本养老服务政策尽力而为量力而行的财政可负担特质。二是未将基本养老服务与长期照护相区分。如唐钧认为“最基本的养老服务就是由照护依赖引发的对失能失智老人的长期照护”。公共服务不符合公众需求将导致非公共服务的扩大,基本养老服务向失能照护的过度收缩会造成政策受益范围的狭窄,以均衡可及为导向的基本养老服务在确保失能老年人得到妥善照护的同时还应注重向全体老年人的基本需要拓展。三是将基本养老服务等同于基本养老服务体系,主张基本养老服务包含居家社区机构等多种服务形态,以及相应的设施设备、规范标准、评估监管、人才培养等要素。这种观点混淆了静态的基本养老服务和动态的基本养老服务体系建设的区别,会造成对基本养老服务内容本身的忽视,弱化“什么样的服务属于基本养老服务”这一基础性问题。
由此,国家政策层面对基本养老服务概念界定缺乏与基本公共服务政策的衔接对应,学界也未在政策方案上达成一致理念,概念界定模糊阻碍了政策行动过程,促进基本养老服务政策行动转向必须更加明确基本养老服务的内涵特征。
(二)开启“十五五”窗口期需界定体现基本养老服务学理与实践相呼应的概念范畴
要提升政策行动的准确性与一致性,必须摆脱概念界定困境。结合国家基本公共服务制度逻辑、学界对基本养老服务概念的共识讨论、老年群体实际需求以及我国养老服务体系建设情况等多源流因素,对基本养老服务展开概念界定,一是要加强与公共服务的衔接对应;二是建构兜底性、基础性和普惠性的内涵维度。
制定《“十五五”公共服务规划》应延续“十四五”的分类方法,养老服务应包括基本养老服务、普惠性非基本养老服务和生活服务三大类(图2)。其中,本文界定基本养老服务是由政府承担且与财政承载能力相适应、保障供给数量和质量,引导市场积极参与,社会力量有效补充,家庭承担基础责任,保障全体老年人老有所依老有所养的基本公共服务。普惠性非基本养老服务主要瞄准有支付能力的老年人,通过政府对服务价格和质量的合理引导,依靠市场生产和供给养老服务。更高层次的生活服务面向具有支付能力的高净值老年人,以服务定制为需求,为其提供全方位立体式的定制化服务。

图2 面向“十五五”窗口期的养老服务动态内容
(三)生成“主体属性、内容属性和价值属性”三维度的基本养老服务概念范畴
从主体属性来看,坚持政府兜底功能和多方主体责任共担。由政府主导的基本养老保障资源应注重向弱势群体倾斜,将失能、残疾、失独老年人作为重点关注群体,发挥政府对特殊群体直接供养的兜底保障作用。此外,政府在基本公共服务供给过程中的中心地位还应通过作为催化剂、合作者或促进者得以实现。家庭作为传统照护主体,通过构建政府主导、家庭尽责、市场和社会积极参与的多主体网络,形成有为政府主导下有力家庭、有效市场和有机社会的多元供给主体结构。
从内容属性来看,基础性和动态性是基本养老服务的突出特征。一方面,“基本”意味保障“最基础养老需求”,另一方面,也意味着“最基础养老需求”的与时俱进。“十五五”时期,应力争普惠性非基本养老服务的部分服务项目自动流转进入基本养老服务的领域,二者的边界呈现扩展与收缩的动态调整属性。
从价值属性来看,普惠性是基本养老服务的发展方向。目前,民生保障以基础性、兜底性为主,存在普遍性和惠及性不强等问题。“十五五”时期,应根据经济社会发展情况,逐步扩大相关政策覆盖面。需要说明的是,基本养老服务的普惠性要与普惠性非基本养老服务严格区分。二者的共同点在于覆盖人群的广泛性,界限在于有限的财政承载能力。应确保基本养老服务的概念范畴与政府财政承载能力相协调。普惠性非基本养老服务则主要依靠市场供给和个人支付,政府承担政策引导和监管的基本角色。
我国正在经历全球规模最大、速度最快的老龄化进程。“十五五”时期,我国人口结构转变将带来抚养比持续攀升,老年群体将呈现高龄化、空巢化、失能化“三叠加”特征。当前,高质量可持续地发展基本养老服务是开启“十五五”窗口期民生领域的重要举措,是党和政府践行以人民为中心的发展思想的集中体现,是对老年人基本养老服务需求的针对性回应。但基本养老服务政策应然和实然状态间存在的堕距,需要明确的行动路径予以弥合。从多源流视角出发,问题源流存在的概念模糊、政治源流形成的外生环境和政治源流明确的清单方向,共同形塑了提升基本养老服务政策行动的现实路径。
(一)在政策制定环节,强化学理嵌入实践的特征阐释,助推政策文本到央地协同执行的有效转化
政策行动以统一的价值理念为前提,我国基本养老服务高质量发展亟须更清晰的政策指引和理论阐释。从学理上看,基本养老服务是在基本公共服务的理念框架下积极应对人口老龄化的应有之义。在理论阐释与政策构建中,一方面,基本养老服务学理性研究要对标发展实践,重点针对失能老年人生活照料、医疗护理等刚性需求,开展专项理论研究,强化以失能老年人照护为重点,以全体老年人普遍享有为目标的发展路径,为国家和地方编制基本养老服务标准和目录提供具有科学性、针对性和前瞻性的理论指导。另一方面,要强化政策顶层设计,建立基本养老服务政策体系。首先,应着力推动养老服务立法,并在立法中以单章形式对基本养老服务作出明确,提高基本养老服务清单法律约束力,为老年人提供清晰稳定的预期。其次,政府应建立“基本养老服务政策包”,为基本养老服务体系的建设提供全方位的政策支持,可以通过政务公开基本养老服务政策一览表等方式,提高现有政策的统筹性,促进政策体系化进程。
与此同时,基础理论研究要转化为促进政策落地的有效抓手,助推保障机制与协同机制的双向度融合。一是深化推进财政保障机制建设。要处理好中央和地方的财事权关系,建立适应服务型政府的公共财政体制。保障基本养老服务发展经费,根据经济发展水平和老年人服务需求,优先加大对失能照护服务的资金投入,根据经济发展水平和老年人服务需求,逐步增加基本养老服务投入水平。二是持续强化主体协同机制。一方面是中央和地方间的协同,中央政府应承担战略规划和政策制定等顶层设计任务,合理布局国家级基本养老服务战略。地方政府则需要紧跟中央动向,制定符合地方特色的行动计划,并负责具体的政策执行。另一方面是部门间的政策协同。如实践中贫病交加老年群体往往因部门间缺少协同机制而成为被忽视的群体。基本养老服务应对这一部分多重困境叠加的老年人进行政策倾斜和重点关注,调动民政、财政、医保、残联、司法等部门的配合与支持,加大部门间协同力度,明确部门职责清单,形成联席决策机制,推动文本性协同向体制性协同的转变。
(二)在政策行动环节,以完成阶段性清单目标为导向,强化大数据动态摸底回应老年人服务需求得到精细化满足
清单作为一种治理工具,因其动态调整特征获得了阶段性的应用属性。清单治理的核心在于在行动过程中通过动态调整机制实现精准匹配,其有效性取决于三个关键环节:需求识别、分类供给和动态优化。首先,要建立基于大数据的精准需求识别体系。宏观层面要加快推动全国规范统一、互联互通的照护服务信息平台和基础数据库建设,开展健康动态监测及基本养老服务需求动态分析,微观层面聚焦老年人个体服务需求,运用标准化的专业评价工具,评估老年人的身体情况和自理能力,将有限的资源使用在最需要养老服务的老年人身上,当前,基本养老服务清单治理要以失能照护为重点目标,在完成阶段性目标的基础上逐步向全体老年人拓展。
其次,探索分类分层的基本养老服务内容结构。针对我国基本养老服务清单仍存在的功能重叠、待遇重叠等制度衔接问题,在将基本养老服务内容分为物质帮助、照护服务、关爱服务三大类别的基础上,应在每一类别当中按照老年人身体、经济等特征划分不同层次,对不同层次的对象分别采取针对性的帮扶,如在照护服务方面,在开展老年人综合能力评估的基础上,为重度失能老年人提供全方位居家照护服务和高额护理补贴,为中度失能老年人提供定期上门护理服务和适度补贴,为轻度失能老年人提供康复训练指导和基础生活辅助。
最后,建立清单项目动态优化机制。要充分认识基本养老服务边界的动态性特征,在政策行动过程中通过服务频次记录、满意度测评、需求动态监测等大数据手段,定期评估政策实施效果,发现重复供给和服务盲区。国家和地方清单目录要根据落实情况、治理能力变化与需求变化定期更新,在确保清单的阶段性目标达成的基础上,持续提升服务精准度,最终实现从“人找政策”到“政策找人”的治理转型。